For this project, I designed and manufactured an analog DC multimeter PCB capable of taking accurate measurements up to 10 volts or five milli-amps utilizing Multisim and Altium Designer. I also created and printed an enclosure for the multimeter using Solidworks and Creality for 3D printing.
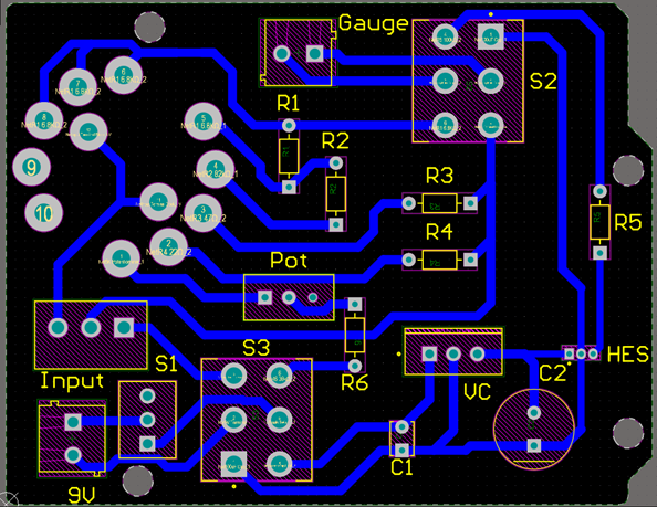
PCB Design

Rough work for the enclosure.

3D Printing the enclosure.
Final Results
Demonstration of the functioning ammeter. The test below compares the analog multimeter to a standard industry digital multimeter. The analog reading demonstrates the gauge's five and ten-milliamp maximum current displays.
Demonstration of the functioning voltmeter. The test below compares the analog multimeter to a standard industry digital multimeter. The analog reading demonstrates the voltmeter’s accuracy when reading nine and three volts.